PT视讯

PT视讯|一触即发
政策标准

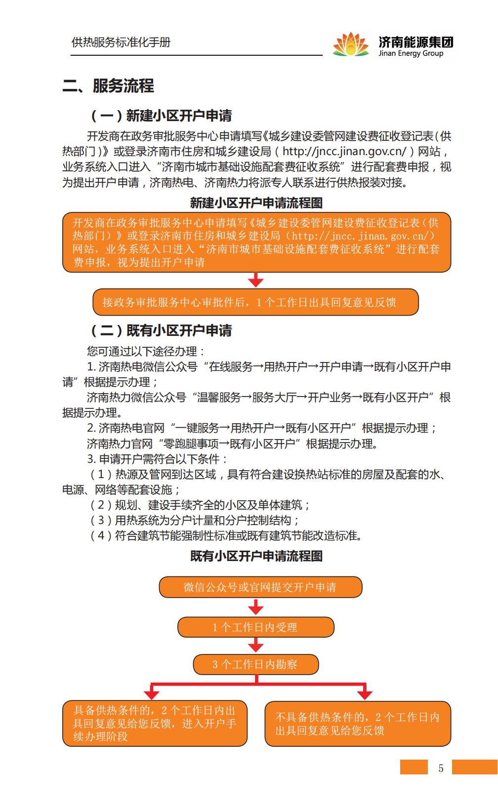
《供热服务标准化手册》

PT视讯|一触即发

PT视讯|一触即发

PT视讯|一触即发

PT视讯|一触即发

PT视讯|一触即发

PT视讯|一触即发

PT视讯|一触即发

PT视讯|一触即发

PT视讯|一触即发

 

网站地图