PT视讯

PT视讯|一触即发
服务服务

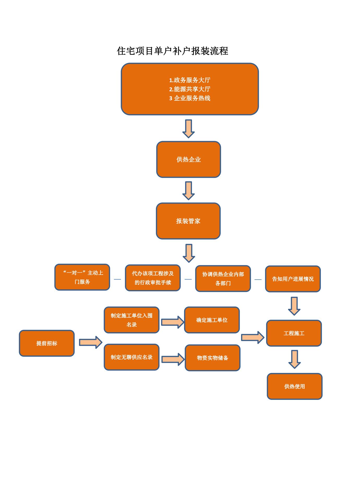
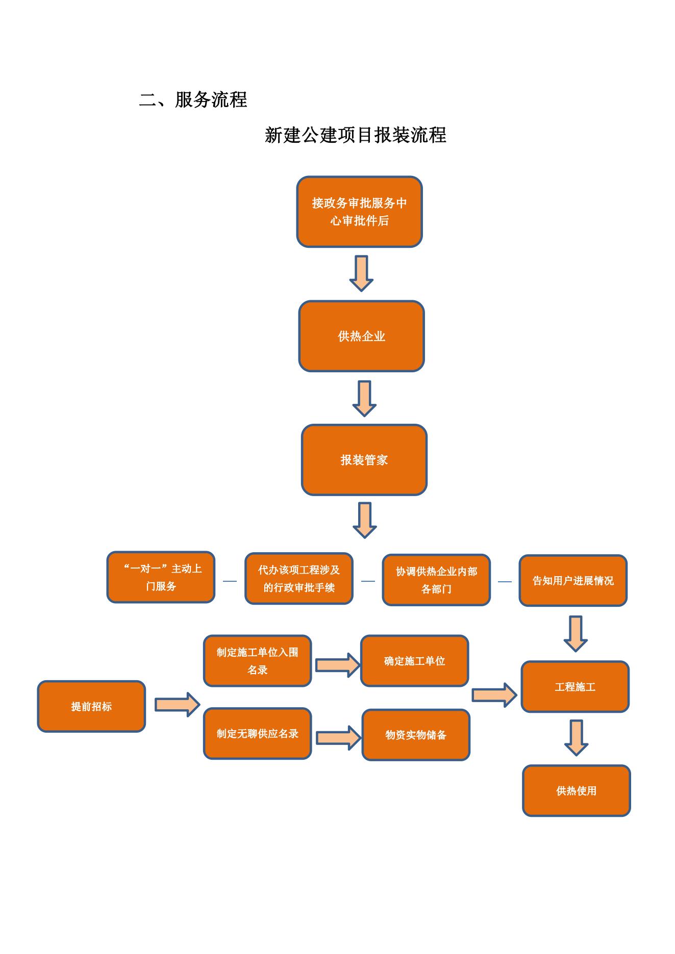
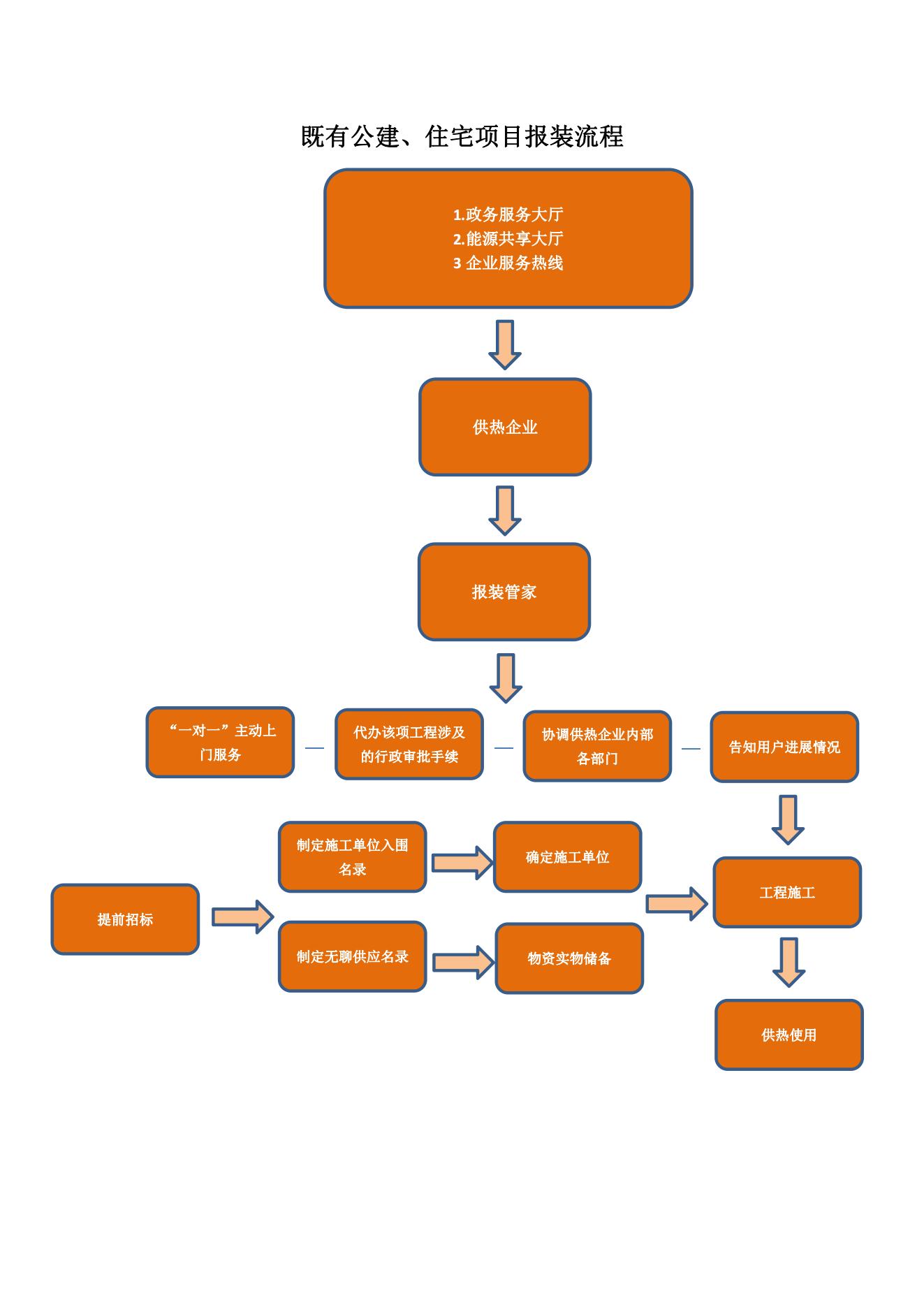
用热申请及用户入网接暖流程

PT视讯|一触即发

PT视讯|一触即发

PT视讯|一触即发

PT视讯|一触即发

网站地图